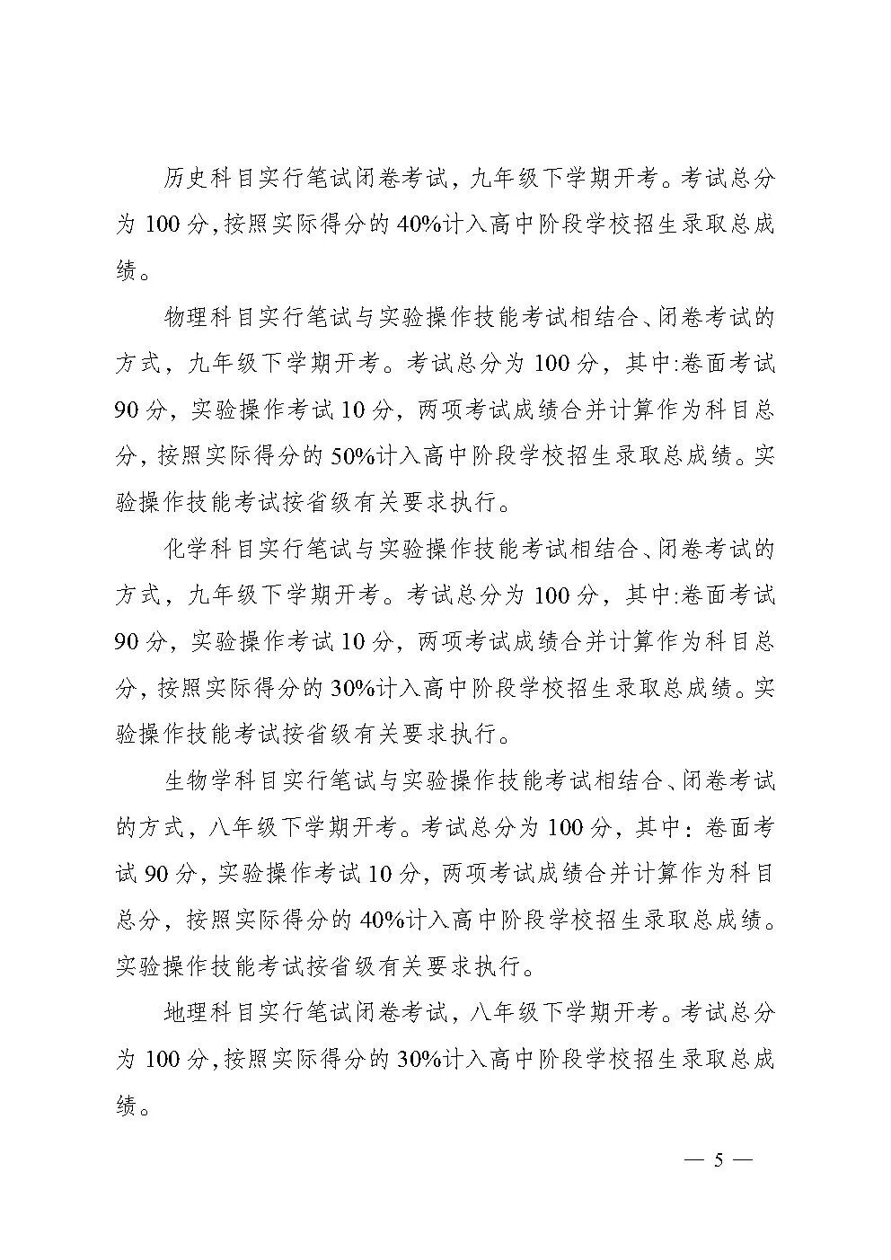
云南省中考改革,2020年秋季入学分数有所调整

中考 来源:网络 编辑:小董 2020-08-03 17:41:40

  云南省中考改革,2020年秋季入学分数有所调整

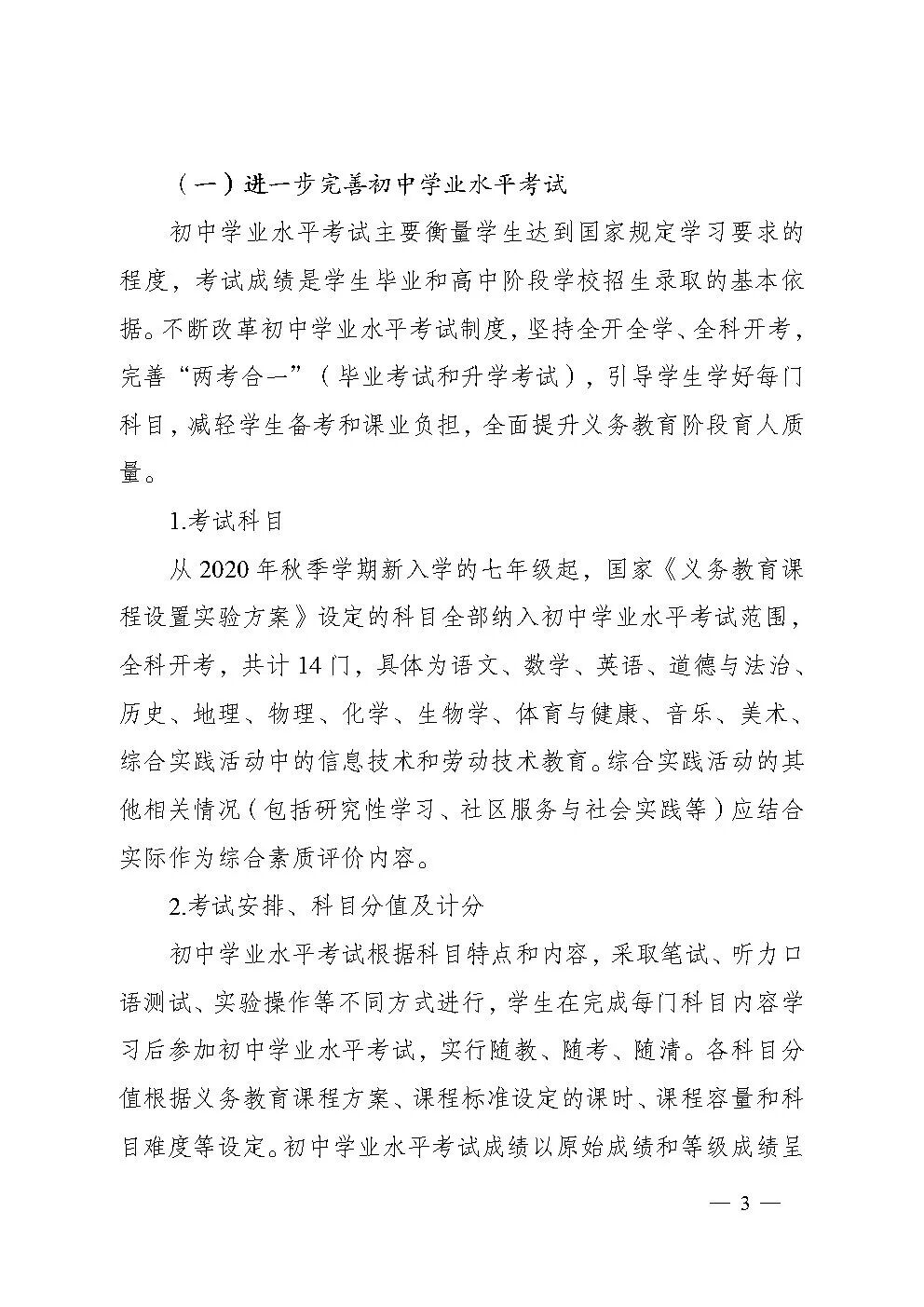
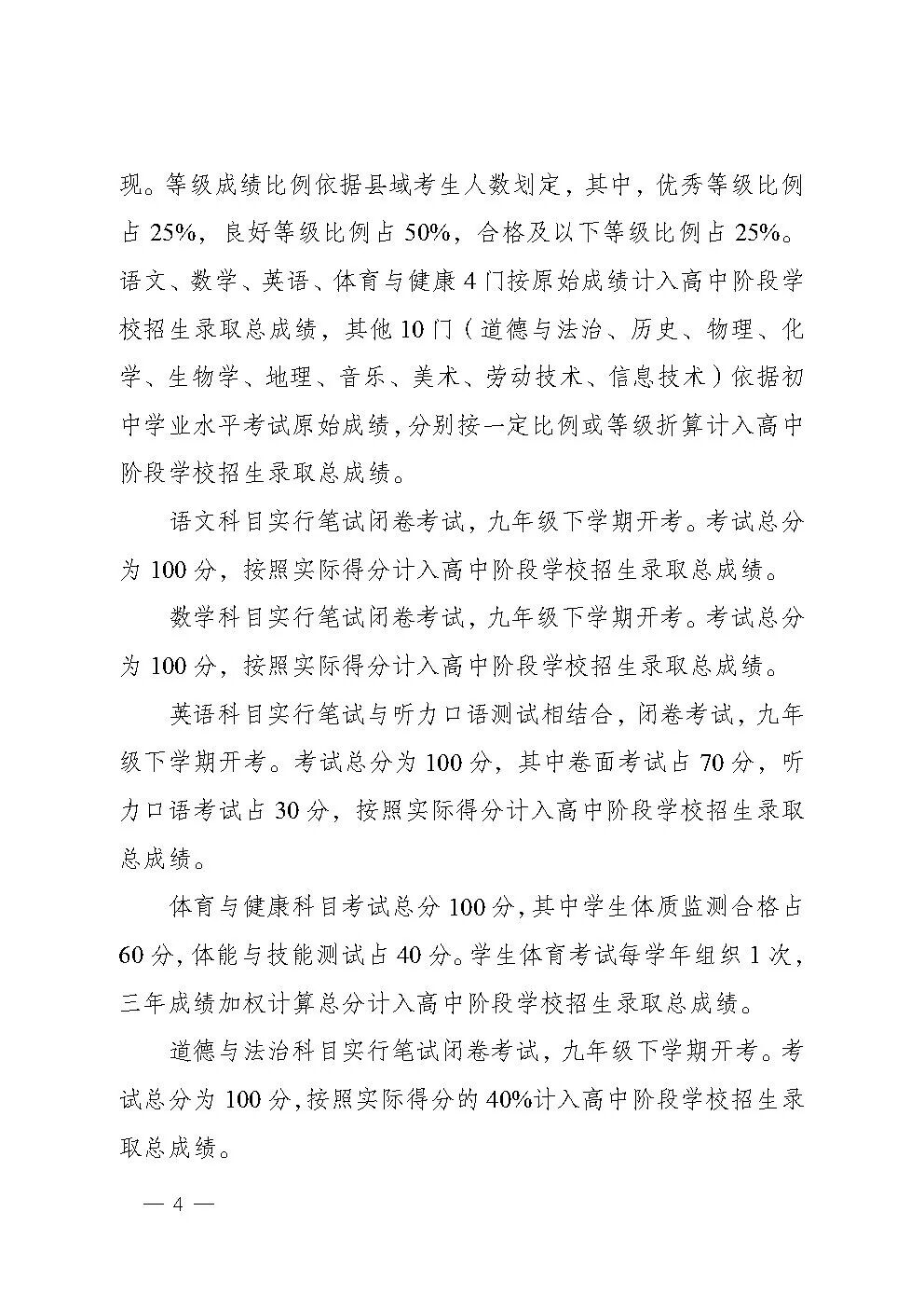
  2020年秋季入学的七年级学生开始实施,700分,分值分配如下:语文数学英语体育各100分,物理50分,政治历史生物学各40分,化学地理各30分,音乐美术劳技各20分(20分,良好15分,合格10分,不合格零分),信息10分(合格10分,不合格零分)。生物、物理、化学要考试验操作,首次计入中考成绩。

  

  

  

  

  

  

  

  

  

  

  

  

  

  


*本文内容来源于网络,由秦学教育整理编辑发布,如有侵权请联系客服删除!
文章标签: 云南中考改革
上一篇:如何备战考试?初中数学学习方法及复习应试技巧 下一篇:中考失利后应该如何走出阴影
  • 热门课程
  • 热门资讯
  • 热门资料
  • 热门福利
  • 暂无内容
秦学小Q
咨询我
400-029-6659
背景计算器
课程费用在线咨询
免费报价查询
亲爱的家长(学生)您好:
恭喜您,您已经预约成功!
同时你将获得一次学习测评机会
+年级学科资料